当前位置: 网站首页 > 学院要闻 > 正文

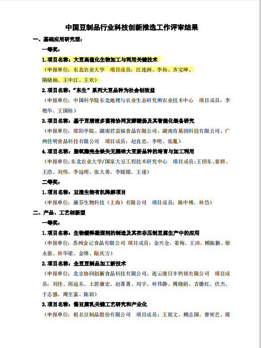
我院江连洲教授团队“大豆高值化生物加工与利用关键技术”获中国豆制品行业科技创新推选工作一等奖

来源: 发布时间:2020-06-29 编辑:姜思岐 浏览次数:

地址:中国黑龙江省哈尔滨市南岗区长江路600号

电话:0451-55190577

传真:0451-55190577

邮编:150030

copyright © 2022 买球赛的app官网官方(中国)有限公司

官方微信